Recently, a team of researchers, led by population geneticist Li Jin and linguist Wuyun Pan from Fudan University, provided linguistic evidence for the initial Sino-Tibetan language divergence in northern China in the Late Neolithic age. On April 25, 2019, this work was published on Nature entitled “Phylogenetic evidence for Sino-Tibetan origin in northern China in the Late Neolithic”.

The Sino-Tibetan language family, as the second-largest in the world after Indo-European, consists of more than 400 languages and dialects, and has approximately 1.5 billion native speakers. When and Where the Sino-Tibetan language family originates and diverges are two long-running controversial topics in Sino-Tibetan linguistics. Recently, a team of researchers, led by population geneticist Li Jin and linguist Wuyun Pan from Fudan University, reported their interdisciplinary study integrating linguistics, evolutionary biology and archaeology etc. to examine two competing hypotheses on the origin of the Sino-Tibetan language family: the ‘northern -origin hypothesis’ and the ‘southwestern-origin hypothesis’.

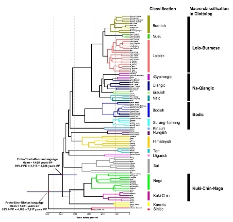
The northern-origin hypothesis assumes that the initial Sino-Tibetan divergence occurred about 4,000 – 6,000 years BP (an archaeological term meaning before 1950) in the Yellow River basin of northern China. The southwestern-origin hypothesis suggests an early Sino-Tibetan divergence occurred before 9,000 years BP from Sichuan province in southwest China or northeast India, where a high diversity of Tibeto-Burman languages exists today.

By reconstructing the evolution of the 109 Sino-Tibetan languages, their findings, in agreement with the northern-origin hypothesis, support the linguistic supposition of a dichotomy of Sinitic and Tibeto-Burman languages and estimate the initial divergence time of the Sino-Tibetan languages at 5,900 years BP on average. Integrated with archaeological evidence, the study shows that the population growths and expansions in northwest and southwest regions of China after about 6,000 years BP are related to the Sino-Tibetan divergence and development. The results also suggest that the divergence and development of Sino-Tibetan languagesmay be associated with the development of the Yangshao and/or Majiayao Neolithic cultures, and compatible with the farming/language dispersal hypothesis of agricultural expansion in China.
This research, completed by a research team from Fudan University, was published on Nature in a Letter format for original research. Menghan Zhang (Youth Research Fellow at the Institute of Modern Languages and Linguistics) and Shi Yan (Assistant Research Fellow at the Human Phenome Institute) are the first co-authors. Professor Li Jin is the corresponding author.




